您的瀏覽器不支援 JavaScript喔,請開啟 Javascript 功能。
跳到頁面主要內容區
Close
選單
:::
搜尋
網站導覽
捐款資訊
校務資訊系統
EN
新生
在校生
教職員
校友
關於華梵
認識華梵
創辦人
創校理念與辦學宗旨
校訓及校歌
校長
歷任校長
校徽
數位校史館
校園地圖導覽
園林境教導覽
新聞活動
校園焦點
媒體報導
華梵導報
最新消息
活動快報
校友之光
防疫資訊
學校資訊
學校資訊
獎助學金專區
新生覺之教育獎學金
弱勢學生助學計畫
校內外其他獎學金
學雜費專區
學雜費查詢
學生就學貸款
募款專區
捐款資訊
校務及財務資訊公開專區
交通資訊
教學單位
人文與藝術學院
東方人文思想研究所
美術與文創學系
智慧生活科技學院
智慧生活科技學系
設計與創意學院
智慧生活設計學系
攝影與VR設計學系
佛教學院
佛教藝術學系
共同科目
人文教育研究中心(通識)
運動健康中心
語言中心
軍訓室
行政單位
招生專區
招生簡章與報名
入學網路報名
申請入學專區
申請入學審查準備指引
圓夢學苑
學習介紹
學習成果
入學方式
就學諮詢Q&A
選擇華梵的十個理由
交通資訊
碩士班甄試入學常見問題集Q&A
碩士班考試入學常見問題集Q&A
碩士在職專班考試入學常見問題集Q&A
博士班考試入學常見問題集Q&A
Collego大學選才與高中育才輔助系統
獎助學金專區
華梵大學學生獎助金辦法(114.5.14)
115學年度繁星推薦獎學金DM
115學年度新生入學獎學金DM
校內、校外獎助學金
樂齡大學
114學年度第1學期「樂齡大學」招生簡章
華梵大學樂齡大學報名表
EN
網站導覽
搜尋
MORE
捐款資訊
校務資訊系統
新生
在校生
教職員
校友
搜尋
新聞活動
Announcement&News
首頁
新聞活動
最新消息
:::
校園焦點
媒體報導
華梵導報
最新消息
活動快報
校友之光
防疫資訊
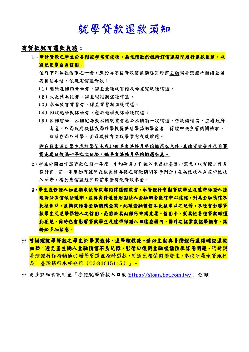
112學年度第1學期就學貸款辦理事宜
2023-06-07
系統管理員
辦理期限:112年8月1日~9月12日止
參考網站:臺灣銀行就學貸款入口網
https://sloan.bot.com.tw/
Top